English English
电话 营销电话: 0734-8320029
衡阳中地装备探矿工程机械有限公司欢迎您!
新闻中心
16
2026-01

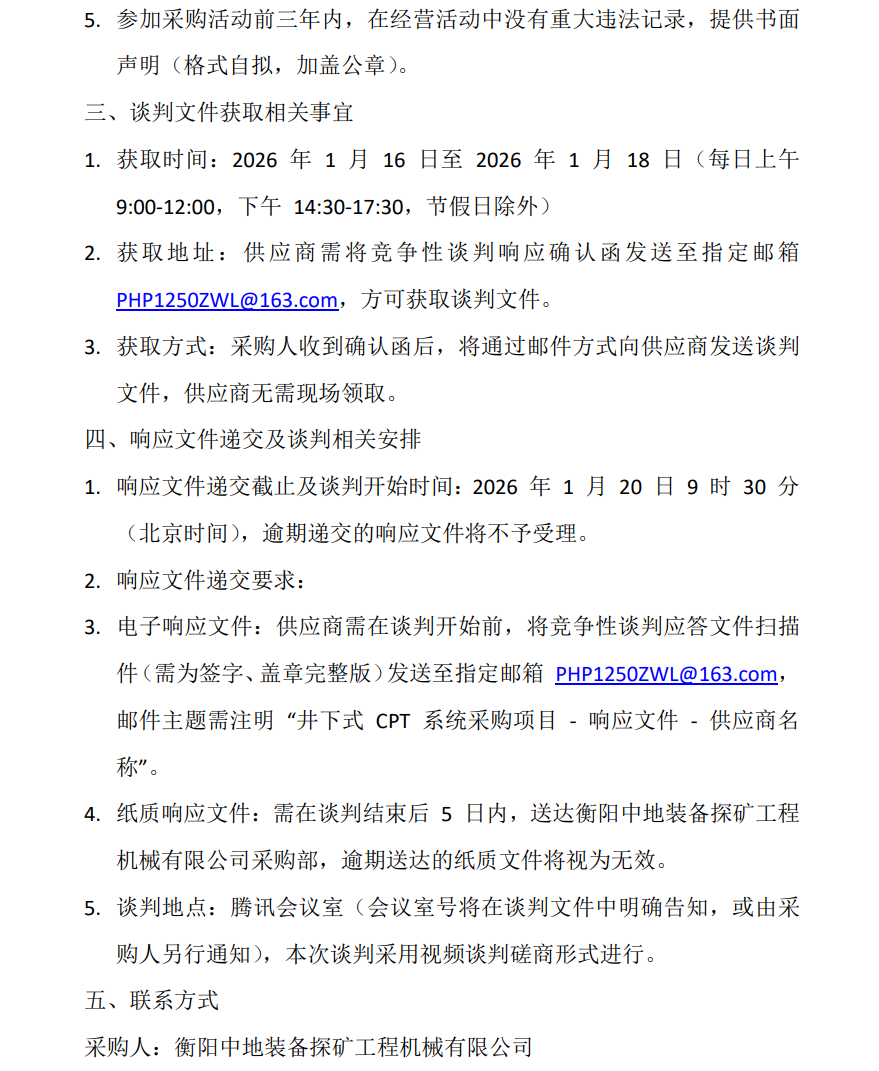
井下式 CPT 系统采购项目竞争性谈判招标公告

来源:


上一页 井下式CPT系统采购项目结果公示
龙门加工中心竟价采购项目公告 下一页
最新新闻

在线客服

在线客服: 0734-8320029

服务时间: 8:00 - 21:00

配件销售经理

西北片区经理

华北片区经理

西南片区经理

华中片区经理

华东片区经理

华南片区经理

手机扫一扫在线联系我们

西北片区经理
配件销售经理
手机扫一扫在线联系我们

西北片区经理
手机扫一扫在线联系我们

华北片区经理
手机扫一扫在线联系我们

西南片区经理
手机扫一扫在线联系我们

华中片区经理
手机扫一扫在线联系我们

华东片区经理
手机扫一扫在线联系我们

华南片区经理
手机扫一扫在线联系我们